1. Git基本概念。
repositoryconfiginitclonefetchpullcommitpushbranchheadtagmergeconflictdifflogshowstatus
2. Git工作空间和文件状态
(1).工作空间

左侧为工作区,右侧为版本库。
- 工作区(
Working Directory) 就是在电脑里能看到的目录,比如learngit文件夹就是一个工作区。 - 版本库(
Repository)工作区有一个隐藏目录.git,是Git的版本库。
在版本库中标记为index的区域为暂存区,标记为master的是Git为我们自动创建的第一个分支,代表的是目录树。此时HEAD实际是指向master分支的一个“游标”,所以图示的命令中出现HEAD的地方可以用master来替换。图中的objects标识的区域为git的对象库,实际位于.git/objects目录下。
- 当对工作区修改(或新增)的文件执行
git add命令时,暂存区的目录树会被更新,同时工作区修改(或新增)的文件内容会被写入到对象库中的一个新的对象中,而该对象的id被记录在暂存区的文件索引中。 - 当执行提交操作
git commit时,暂存区的目录树会写到版本库(对象库)中,master分支会做相应的更新,即master最新指向的目录树就是提交时原暂存区的目录树。 - 当执行
git reset HEAD命令时,暂存区的目录树会被重写,会被master分支指向的目录树所替换,但是工作区不受影响。 - 当执行
git rm --cached命令时,会直接从暂存区删除文件,工作区则不做出改变。 - 当执行
git checkout .或git checkout --命令时,会用暂存区全部的文件或指定的文件替换工作区的文件。这个操作很危险,会清楚工作区中未添加到暂存区的改动。 - 当执行
git checkout HEAD .或git checkout HEAD命令时,会用HEAD指向的master分支中的全部或部分文件替换暂存区和工作区中的文件。这个命令也是极度危险的。因为不但会清楚工作区中未提交的改动,也会清楚暂存区中未提交的改动。
(1).文件状态
Git 有三种状态,你的文件可能处于其中之一:已提交(committed)**、已修改(modified)和已暂存(staged)**。
3. Git配置系统级、全局、当前仓库用户名、邮箱的命令
系统级、全局、当前仓库选项分别是:仓库-system、-global、-local(或默认不填)
git config --global user.name "Jerry Mouse"
git config --global user.email "jerry@yiibai.com"
列出Git设置
git config --list
git config -l
4. Git fetch和pull的区别
git fetch:相当于是从远程获取最新版本到本地,不会自动merge.git pull:相当于是从远程获取最新版本并merge到本地.
(1). git fetch示例:
Git fetch origin master
git log -p master..origin/master
git merge origin/master
以上命令的含义:
- 首先从远程的
origin的master主分支下载最新的版本到origin/master分支上 - 然后比较本地的
master分支和origin/master分支的差别 - 最后进行合并
- 上述过程其实可以用以下更清晰的方式来进行:
(1). git pull示例:
git pull origin master
上述命令其实相当于git fetch和git merge。在实际使用中,git fetch更安全一些,因为在merge前,我们可以查看更新情况,然后再决定是否合并。
5. Git reset和revert的却别
git revert是用一次新的commit来回滚之前的commit,git reset是直接删除指定的commit。- 在回滚这一操作上看,效果差不多。但是在日后继续merge以前的老版本时有区别。因为
git revert是用一次逆向的commit“中和”之前的提交,因此日后合并老的branch时,导致这部分改变不会再次出现,但是git reset是之间把某些commit在某个branch上删除,因而和老的branch再次merge时,这些被回滚的commit应该还会被引入。 git reset是把HEAD向后移动了一下,而git revert是HEAD继续前进,只是新的commit的内容和要revert的内容正好相反,能够抵消要被revert的内容。- git revert与git reset最大的不同是,git revert 仅仅是撤销某次提交。
另外,说一下git revert, git reset –hard和 –soft的区别
git reset –mixed id: 是将git的HEAD变了(也就是提交记录变了),但文件并没有改变,(也就是working tree并没有改变)。git reset –soft id: 实际上,是git reset –mixed id后,又做了一次git add。git reset –herd id: 是将git的HEAD变了,文件也变了。
6. Git merge和reabse的相同点和不同点
merge是合并的意思,rebase是复位基底的意思,相同点都是用来合并分支的。

不同点:
merge操作会生成一个新的节点,之前的提交分开显示。而rebase操作不会生成新的节点,是将两个分支融合成一个线性的提交。- 解决冲突时。merge操作遇到冲突的时候,当前merge不能继续进行下去。手动修改冲突内容后,add 修改,commit就可以了。而
rebase操作的话,会中断rebase,同时会提示去解决冲突。解决冲突后,将修改add后执行git rebase –continue继续操作,或者git rebase –skip忽略冲突。 git pull和git pull --rebase区别:git pull做了两个操作分别是”获取”和”合并”。所以加了rebase就是以rebase的方式进行合并分支,默认为merge。
总结:选择 merge 还是 rebase?
- merge 是一个合并操作,会将两个分支的修改合并在一起,默认操作的情况下会提交合并中修改的内容
- merge 的提交历史忠实地记录了实际发生过什么,关注点在真实的提交历史上面
- rebase 并没有进行合并操作,只是提取了当前分支的修改,将其复制在了目标分支的最新提交后面
- rebase 的提交历史反映了项目过程中发生了什么,关注点在开发过程上面
- merge 与 rebase 都是非常强大的分支整合命令,没有优劣之分,使用哪一个应由项目和团队的开发需求决定
- merge 和 rebase 还有很多强大的选项,可以使用 git help
查看
7. Git stash是什么?它的相关使用方式命令
- git stash: 备份当前的工作区的内容,从最近的一次提交中读取相关内容,让工作区保证和上次提交的内容一致。同时,将当前的工作区内容保存到Git栈中。
- git stash pop: 从Git栈中读取最近一次保存的内容,恢复工作区的相关内容。由于可能存在多个Stash的内容,所以用栈来管理,pop会从最近的一个stash中读取内容并恢复。
- git stash pop –index stash@{0}: 恢复编号为0的进度的工作区和暂存区。
- git stash apply stash@{1} 以将你指定版本号为stash@{1}的工作取出来
- git stash drop[
] 删除某一个进度,默认删除最新进度 - git stash list: 显示Git栈内的所有备份,可以利用这个列表来决定从那个地方恢复。
- git stash clear: 清空Git栈。此时使用gitg等图形化工具会发现,原来stash的哪些节点都消失了
# 恢复工作进度
git stash pop [--index] [<stash>]
--index 参数:不仅恢复工作区,还恢复暂存区
<stash> 指定恢复某一个具体进度。如果没有这个参数,默认恢复最新进度
# 这是git stash保存进度的完整命令形式
git stash [save message] [-k|--no-keep-index] [--patch]
-k和--no-keep-index指定保存进度后,是否重置暂存区
--patch 会显示工作区和HEAD的差异,通过编辑差异文件,排除不需要保存的内容。和git add -p命令类似
使用save可以对进度添加备注
# git stash save "这是保存的进度"
8. Git只从暂存区删除,从工作空间删除的命令分别是什么?
git rm --cached
git rm
git commit
9. Git标签的使用
# 列出现有的标签
git tag
# 打标签
git tag -a v1.01 -m "Relase version 1.01"
# 查看相应标签的版本信息
git show v1.4
- -a 选项,创建一个含附注类型的标签
- -m 选项,指定了对应的标签说明
9. Git分支的使用
# 查看本地分支
git branch
# 查看远程分支
git branch -r
# 创建本地分支(注意新分支创建后不会自动切换为当前分支)
git branch [name]
# 切换分支
git checkout [name]
# 创建新分支并立即切换到新分支
git checkout -b [name]
# 强制删除一个分支
git branch -D [name]
# 合并分支(将名称为[name]的分支与当前分支合并)
git merge [name]
# 查看各个分支最后提交信息
git br -v
# 查看已经被合并到当前分支的分支
git br --merged
# 查看尚未被合并到当前分支的分支
git br --no-merged
10. 介绍Git冲突处理经验,以及merge和rebase中的ours和theirs的差别。
merge和rebase对于ours和theirs的定义是完全相反的。在merge时,ours指代的是当前分支,theirs代表需要被合并的分支。而在rebase过程中,ours指向了修改参考分支,theirs却是当前分支。因为rebase 隐含了一个git checkout upstream的过程,将HEAD从local分支变成了upstream分支。git会在rebase结束后撤销这个改变,但它已经不可避免地影响了冲突的状态,使rebase中ours和theirs的定义与merge 截然相反。因此,在使用ours与theirs时请格外小心。
11. Git远程操作相关
(1). clone
git clone <版本库的网址>
git clone <版本库的网址> <本地目录名>
# 克隆jQuery的版本库
git clone https://github.com/jquery/jquery.git
git clone -o jQuery https://github.com/jquery/jquery.git
(2). remote
# 列出所有远程主机
git remote
# 使用-v选项,可以参看远程主机的网址
git remote -v
# 可以查看该主机的详细信息
git remote show <主机名>
# 添加远程主机
git remote add <主机名> <网址>
# 删除远程主机
git remote rm <主机名>
# 修改远程主机名称
git remote rename <原主机名> <新主机名>
(3). fetch
# 取回所有分支(branch)的更新到本地
git fetch <远程主机名>
# 取回某的特定分支的更新
git fetch <远程主机名> <分支名>
# 取回origin主机的master分支的更新
git fetch origin master
# 所取回的更新,在本地主机上要用”远程主机名/分支名”的形式读取。比如origin主机的master,就要用origin/master读取。可以使用git merge命令或者git rebase命令,在本地分支上合并远程分支
git merge origin/master
git rebase origin/master
(4). pull
git pull <远程主机名> <远程分支名>:<本地分支名>
# 取回origin主机的next分支,与本地的master分支合并
git pull origin next:master
# 如果远程分支是与当前分支合并,则冒号后面的部分可以省略。
git pull origin next
# 上面的命令实质上等同于先做git fetch,再做git merge。
git fetch origin
git merge origin/next
# 合并需要采用rebase模式
git pull --rebase <远程主机名> <远程分支名>:<本地分支名>
(5). push
git push <远程主机名> <本地分支名>:<远程分支名>
注意:分支推送顺序的写法是”<来源地>:<目的地>”,所以git pull是”<远程分支>:<本地分支>”,而git push是”<本地分支>:<远程分支>”。
- 如果省略远程分支名,则表示将本地分支推送与之存在”追踪关系”的远程分支(通常两者同名),如果该远程分支不存在,则会被新建。
- 如果省略本地分支名,则表示删除指定的远程分支,因为这等同于推送一个空的本地分支到远程分支。
# 将本地的master分支推送到origin主机的master分支。如果后者不存在,则会被新建
git push origin master
# 省略了本地分支,以下等同,删除origin主机的master分支
git push origin :master
git push origin --delete master
# 如果当前分支与远程分支之间存在追踪关系,则本地分支和远程分支都可以省略
git push origin
# 如果当前分支只有一个追踪分支,那么主机名都可以省略。
git push
# 如果当前分支与多个主机存在追踪关系,则可以使用-u选项指定一个默认主机,这样后面就可以不加任何参数使用git push
git push -u origin master
# 不管是否存在对应的远程分支,将本地的所有分支都推送到远程主机
git push --all origin
# 强制推送
git push --force origin
# git push不会推送标签(tag),除非使用–tags选项
git push origin --tags
12. Git Flow使用简介
就像代码需要代码规范一样,代码管理同样需要一个清晰的流程和规范。三种广泛使用的工作流程:
- Git flow
- Github flow
- Gitlab flow
三种工作流程,有一个共同点:都采用”功能驱动式开发”(Feature-driven development,简称FDD)。它指的是,需求是开发的起点,先有需求再有功能分支(feature branch)或者补丁分支(hotfix branch)。完成开发后,该分支就合并到主分支,然后被删除。最早诞生、并得到广泛采用的一种工作流程,就是Git flow。
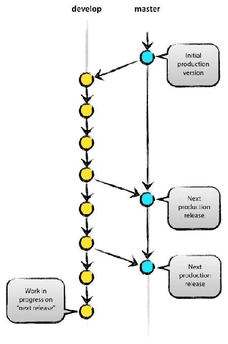
它最主要的特点有两个。首先,项目存在两个长期分支,分别是:主分支master、开发分支develop。其次,项目存在三种短期分支,分别是:功能分支(feature branch)、补丁分支(hotfix branch)、预发分支(release branch),一旦完成开发,它们就会被合并进develop或master,然后被删除。
(1). Git Flow流程图

(2). Git Flow常用的分支
Production分支。也就是我们经常使用的Master分支,这个分支最近发布到生产环境的代码,最近发布的Release, 这个分支只能从其他分支合并,不能在这个分支直接修改。Develop分支。这个分支是我们是我们的主开发分支,包含所有要发布到下一个Release的代码,这个主要合并与其他分支,比如Feature分支。Feature分支。这个分支主要是用来开发一个新的功能,一旦开发完成,我们合并回Develop分支进入下一个Release。Release分支。当你需要一个发布一个新Release的时候,我们基于Develop分支创建一个Release分支,完成Release后,我们合并到Master和Develop分支。Hotfix分支。当我们在Production发现新的Bug时候,我们需要创建一个Hotfix, 完成Hotfix后,我们合并回Master和Develop分支,所以Hotfix的改动会进入下一个Release。
(3). Git Flow代码示例
a. 创建develop分支
git branch develop
git push -u origin develop
b. 开始新Feature开发
git checkout -b some-feature develop
# Optionally, push branch to origin:
git push -u origin some-feature
# 做一些改动
git status
git add some-file
git commit
c. 完成Feature
git pull origin develop
git checkout develop
git merge --no-ff some-feature
git push origin develop
git branch -d some-feature
# If you pushed branch to origin:
git push origin --delete some-feature
d. 开始Relase
git checkout -b release-0.1.0 develop
# Optional: Bump version number, commit
# Prepare release, commit
e. 完成Release
git checkout master
git merge --no-ff release-0.1.0
git push
git checkout develop
git merge --no-ff release-0.1.0
git push
git branch -d release-0.1.0
# If you pushed branch to origin:
git push origin --delete release-0.1.0
git tag -a v0.1.0 master
git push --tags
f. 开始Hotfix
git checkout -b hotfix-0.1.1 master
g. 完成Hotfix
git checkout master
git merge --no-ff hotfix-0.1.1
git push
git checkout develop
git merge --no-ff hotfix-0.1.1
git push
git branch -d hotfix-0.1.1
git tag -a v0.1.1 master
git push --tags